Architektura rozwiązań dla sektora telco

Modernizacja BSS/OSS | Standaryzacja API (TM Forum) | Monetyzacja Sieci 5G (Camara API) | Architektura AI | Google Cloud

Pragmatyczna modernizacja: od legacy do zwinnej architektury

Z ponad dwudziestoletnim doświadczeniem w sercu polskiej telekomunikacji, rozumiem, że modernizacja to nie rewolucja, a ewolucja. Moja rola polega na budowaniu mostu pomiędzy krytycznymi systemami legacy a elastycznością, której wymaga rynek. Projektuję strategie modernizacji oparte na standaryzacji (TM Forum SID, Open APIs) i dekompozycji monolitu, gdzie chmura i AI są potężnymi narzędziami, a nie celem samym w sobie. W mojej pracy wykorzystuję najnowsze narzędzia, w tym generatywną AI (Gemini), aby drastycznie przyspieszyć fazę analizy i projektowania, dostarczając innowacyjne koncepcje w rekordowym czasie.

Filary usług

Kompleksowe wsparcie na każdym etapie transformacji cyfrowej.

Strategia i monetyzacja API

Problem: Brak spójnej strategii zarządzania i monetyzacji API prowadzi do chaosu technologicznego, luk w bezpieczeństwie i utraty potencjalnych źródeł przychodów.

Cel: Stworzenie elastycznej, bezpiecznej i utrzymywalnej architektury, która umożliwia strategiczne zarządzanie cyklem życia API, jego monetyzację oraz budowanie cyfrowego ekosystemu.

✓ Ujednolicona Brama API jako Centrum Ekosystemu

Ustanowienie centralnego, zarządzanego punktu wejścia dla całego ruchu API, który zapewnia bezpieczeństwo, kontrolę i wgląd w wykorzystanie usług. Brama (np. Kong) przejmuje routing, uwierzytelnianie i logowanie użycia, co jest kluczowe dla monetyzacji.

✓ Standaryzacja i Projektowanie API (TM Forum, Camara)

Zapewnienie spójności i interoperacyjności poprzez standardy TM Forum dla procesów biznesowych oraz Camara do udostępniania funkcji sieciowych (np. 5G), przekształcając API w wartościowy produkt biznesowy.

✓ Zarządzanie Tożsamością i Dostępem (Keycloak)

Zapewnienie, że tylko uprawnione aplikacje mają dostęp do zasobów. Centralny system (np. Keycloak) zarządza tożsamością i wydaje tokeny dostępowe z precyzyjnymi uprawnieniami (scopes), weryfikowane przez bramę API.

✓ Pełen Cykl Monetyzacji: Od Onboardingu po Fakturę

Zautomatyzowanie procesu rozliczania za zużycie API. Dane z bramy trafiają do systemów mediacji i wyceny (rating), a następnie do systemu bilingowego, który generuje fakturę w oparciu o elastyczne modele cenowe.

Architektura monetyzacji API

Architektura Monetyzacji API

Modernizacja systemów BSS/OSS

Problem: Przestarzałe, monolityczne platformy BSS/OSS (np. billingowe, CRM) są nieelastyczne, kosztowne w utrzymaniu i hamują rozwój biznesu.

Cel: Modernizacja architektury w celu szybszego wprowadzania na rynek ofert konwergentnych, poprawy doświadczeń klientów (Customer Experience) oraz otwarcia na nowe modele biznesowe (np. IoT, 5G, partnerstwa).

✓ Dekompozycja Monolitu na Mikrousługi (Domain-Driven Design)

Zastąpienie monolitu zestawem mniejszych, niezależnych usług (CRM, Katalog, Billing, Zamówienia) w celu zwiększenia zwinności, skalowalności i niezależności technologicznej.

✓ Architektura Sterowana API i Standardy TM Forum

Ustanowienie komunikacji między serwisami w oparciu o standardowe API (TM Forum), zarządzane przez centralną Bramę API, co upraszcza integrację i zwiększa bezpieczeństwo.

✓ Strategia CRM i Katalogu Produktów (Customer Centricity)

Centralizacja danych o kliencie (Widok 360°) i ofertach (Katalog Produktów) w celu zapewnienia spersonalizowanej obsługi i szybkiego wdrażania nowych produktów.

✓ Gotowość na Przyszłe Modele Biznesowe (MVNO, IoT, 5G)

Stworzenie elastycznej platformy gotowej na obsługę wirtualnych operatorów (MVNO), monetyzację IoT i 5G oraz łatwą integrację z ekosystemem partnerów.

Ewolucja BSS: od monolitu do mikrousług

Ewolucja BSS od Monolitu do Mikrousług

Rozwiązania AI i Inżynieria Danych

Problem: Twoje dane kryją ogromny, często niewykorzystany potencjał. Tradycyjne metody analityczne są niewystarczające, aby w pełni zoptymalizować sieć, proaktywnie zapobiegać odejściom klientów (churn) czy tworzyć innowacyjne, spersonalizowane usługi w czasie rzeczywistym.

Cel: Wdrożenie zintegrowanej platformy danych i sztucznej inteligencji w chmurze Google Cloud, która przekształci surowe dane w precyzyjne prognozy i inteligentne odpowiedzi. Architektura ta umożliwia budowanie przewagi konkurencyjnej poprzez wykorzystanie zarówno predyktywnej, jak i generatywnej AI.

✓ Architektura Platformy Danych (BigQuery, Dataflow)

Stworzenie centralnego, skalowalnego i wydajnego fundamentu do gromadzenia, przetwarzania i analizy danych. Architektura opiera się na zautomatyzowanych potokach danych (Dataflow) i centralnej hurtowni (BigQuery), gwarantując skalowalność i bezpieczeństwo GCP.

✓ Predykcyjna AI (np. detekcja anomalii, predykcja churnu)

Wykorzystanie danych historycznych do przewidywania przyszłych zdarzeń. Rozwiązanie obejmuje zarządzany cykl życia modeli (Vertex AI MLOps), serwowanie modeli jako API dla łatwej integracji oraz wsparcie dla szerokich zastosowań biznesowych, jak detekcja fraudów czy optymalizacja marketingu.

✓ Generatywna AI (RAG dla chatbotów i baz wiedzy)

Dostarczanie precyzyjnych i aktualnych odpowiedzi na zapytania w języku naturalnym przy użyciu architektury RAG, która wzbogaca zapytania o kontekst z firmowej, wektorowej bazy wiedzy (Vertex AI Vector Search) przed skierowaniem ich do LLM (np. Gemini).

✓ Wdrożenia na Platformie Google Vertex AI

Ujednolicenie wszystkich procesów AI/ML w ramach jednej platformy w celu przyspieszenia wdrożeń. Vertex AI oferuje zintegrowane środowisko dla danych i AI, kompleksowe narzędzia MLOps oraz dostęp do najnowocześniejszych modeli Google.

Architektura predyktywnej i generatywnej AI (RAG)

Architektura Predyktywnej i Generatywnej AI RAG

Architektura i Budowa Systemów Wieloagentowych AI

Problem: Pojedynczy agent AI ma ograniczone możliwości. Złożone problemy biznesowe, takie jak tworzenie nowej oferty telco, wymagają współpracy wielu wyspecjalizowanych agentów, a brak spójnej architektury do ich orkiestracji prowadzi do chaosu i nieefektywności.

Cel: Zaprojektowanie i wdrożenie solidnego systemu wieloagentowego (multi-agent system), gdzie każdy agent ma jasno zdefiniowaną rolę, a centralny orkiestrator zarządza przepływem pracy. Celem jest stworzenie autonomicznego 'zespołu' agentów, który efektywnie rozwiązuje złożone problemy biznesowe.

✓ Projektowanie Architektury Wieloagentowej

Definiowanie ról dla poszczególnych agentów (np. analityk biznesowy, analityk techniczny), ich narzędzi (API) oraz zaprojektowanie mechanizmów komunikacji i koordynacji pod nadzorem centralnego agenta-orkiestratora.

✓ Implementacja Agentów z Wykorzystaniem Google ADK

Wykorzystanie Agent Development Kit (ADK) do budowy poszczególnych, wyspecjalizowanych agentów, implementując ich unikalne zdolności rozumowania (reasoning) i korzystania z narzędzi w oparciu o modele Gemini.

✓ Integracja i Orkiestracja Systemu

Połączenie wyspecjalizowanych agentów w spójny, współpracujący system. Bezpieczna integracja z systemami produkcyjnymi (CRM, billing) i rygorystyczne testy całego przepływu pracy.

Architektura Systemu Wieloagentowego

Architektura Agenta AI

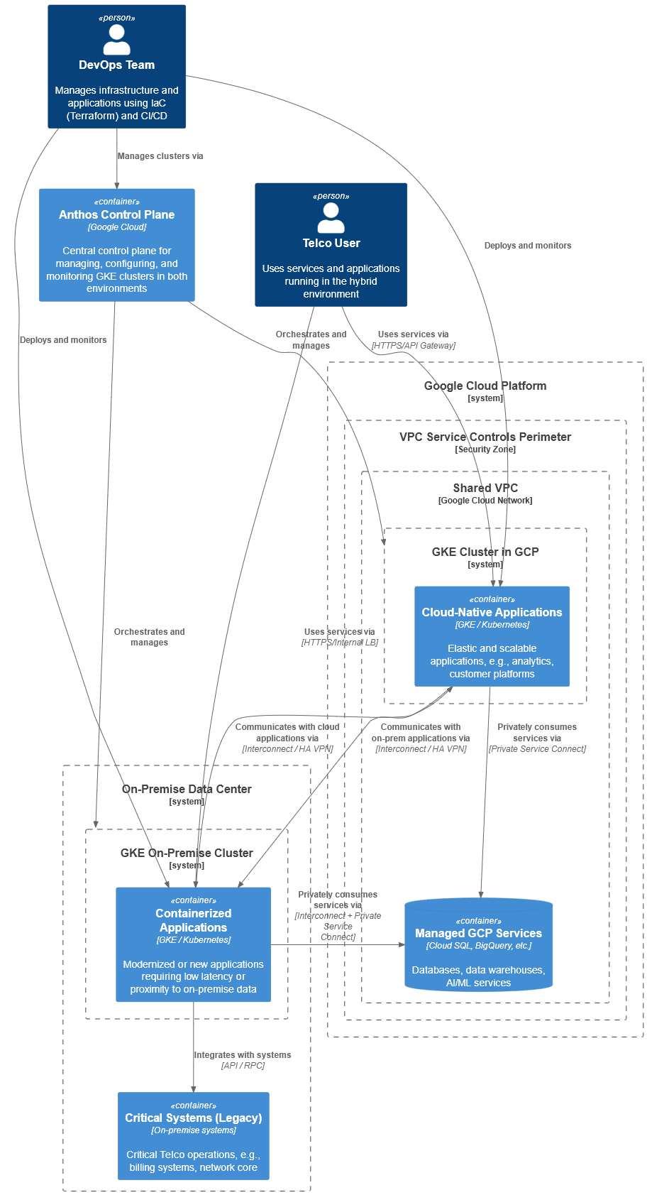
Architektura Chmury Hybrydowej dla Telco (On-premise + GCP)

Problem: Twoje krytyczne operacje Telco działają w stabilnym, ale mało elastycznym środowisku on-premise. Jednocześnie chmura publiczna oferuje ogromną skalowalność, innowacyjne usługi i model operacyjny DevOps, które są niezbędne do budowania przewagi konkurencyjnej. Wyzwaniem jest inteligentne połączenie tych dwóch światów – jak zintegrować chmurę z istniejącymi systemami, aby modernizować aplikacje, zachowując jednocześnie najwyższy poziom bezpieczeństwa i kontroli?

Cel: Wdrożenie spójnej, bezpiecznej i centralnie zarządzanej architektury hybrydowej, która łączy lokalne centrum danych z Google Cloud. Architektura ta ma na celu umożliwienie płynnej konteneryzacji i migracji aplikacji (GKE), zapewnienie jednolitego modelu operacyjnego dla środowisk on-premise i chmurowych (Anthos) oraz zbudowanie solidnych fundamentów sieciowych i bezpieczeństwa, które chronią krytyczne dane Telco.

✓ Integracja Chmury Hybrydowej (On-premise + GCP)

Stworzenie bezpiecznego i wydajnego mostu komunikacyjnego między on-premise a Google Cloud, wykorzystując dedykowane połączenie (Interconnect/HA VPN), prywatną komunikację oraz bezpieczny dostęp do usług zarządzanych (Private Service Connect).

✓ Centralna Orkiestracja Kontenerów (Google Anthos)

Ujednolicenie zarządzania aplikacjami GKE w całym środowisku hybrydowym, co zapewnia jednolity model operacyjny dla DevOps, spójne polityki bezpieczeństwa dla wszystkich klastrów oraz uproszczoną modernizację i migrację aplikacji.

✓ Bezpieczeństwo i Zarządzanie w Skali (VPC Service Controls & Shared VPC)

Zbudowanie wielowarstwowej ochrony zasobów w GCP poprzez perymetry bezpieczeństwa chroniące przed eksfiltracją danych, centralizację zarządzania siecią (Shared VPC) oraz pełną automatyzację dzięki IaC (Terraform).

Architektura chmury hybrydowej dla telco

Architektura Chmury Hybrydowej

Nowoczesna Architektura Tożsamości w Modelu Hybrydowym

Problem: Brak spójnej strategii zarządzania tożsamością w środowiskach hybrydowych (on-premise i chmura) prowadzi do powstawania silosów, niespójnych polityk bezpieczeństwa i luk w ochronie danych. Firmy zmagają się z trudnościami w zapewnieniu bezpiecznego dostępu dla różnych typów użytkowników (pracowników, klientów, systemów API) oraz z rosnącą powierzchnią ataku w dobie cyfrowej transformacji.

Cel: Stworzenie elastycznej, bezpiecznej i skalowalnej architektury zarządzania tożsamością i dostępem (IAM), opartej na zasadach Zero Trust. Celem jest zapewnienie, że każda próba dostępu – niezależnie od tego, kto lub co jej żąda i skąd pochodzi – jest weryfikowana, a uprawnienia są nadawane na zasadzie minimalnego wymaganego dostępu (Least Privilege).

✓ Segregacja Domen Tożsamości: Świat Zewnętrzny vs. Wewnętrzny

Rygorystyczne oddzielenie procesów zarządzania tożsamością dla użytkowników zewnętrznych (klienci, partnerzy) od tożsamości korporacyjnych (pracownicy, systemy wewnętrzne) w celu minimalizacji ryzyka i uproszczenia polityk.

✓ Uwierzytelnianie i Zarządzanie Tożsamością w Modelu Hybrydowym

Zapewnienie spójnego i bezpiecznego mechanizmu weryfikacji tożsamości dla wszystkich użytkowników i systemów, z poszanowaniem istniejących inwestycji (np. Active Directory) i wykorzystaniem nowoczesnych standardów (OIDC, SAML, mTLS).

✓ Scentralizowana, Kontekstowa Autoryzacja w Modelu Zero Trust

Oddzielenie logiki podejmowania decyzji o dostępie (autoryzacji) od logiki biznesowej aplikacji, co pozwala na centralne zarządzanie politykami i dynamiczne reagowanie na zmieniające się warunki.

Filary bezpieczeństwa Zero Trust

Filary Bezpieczeństwa Zero Trust

Wybrane projekty

Praktyczne doświadczenie w rozwiązywaniu złożonych wyzwań

Platforma komunikacji biznesowej A2P

Wyzwanie:

Stworzenie skalowalnej i bezpiecznej platformy do masowej wysyłki SMS/MMS dla klientów B2B

Rozwiązanie:

Aplikacja WWW do masowych wysyłek A2P i obsługi wiadomości P2A, nowy produkt (plan taryfowy), automatyczny provisioning konta w aplikacji dla Klienta, architektura na GCP z Kubernetes, publiczne API REST, uwierzytelnianie i autoryzacja OAuth 2.0, integracja z Keycloak, integracja z SMS Gateway (SMSC/MMSC)

Technologie:

GCP, GKE, REST/OpenAPI, OAuth 2.0, Keycloak, SMPP, EMI UCP

Wdrożenie API w standardzie TM Forum

Wyzwanie:

Umożliwienie klientom M2M (i nie tylko) programistycznego zarządzania flotą kart SIM poprzez standaryzowane API. Celem jest integracja systemów klienckich z platformą selfservice, co pozwoli na automatyzację operacji takich jak aktywacja/dezaktywacja usług czy pobieranie danych o zużyciu.

Rozwiązanie:

Zaprojektowanie i wdrożenie zewnętrznego API w standardzie REST, zgodnego z TM Forum Open APIs (TMF620, TMF622, TMF632, TMF637, TMF666, TMF677). Architektura opiera się na centralnym punkcie dostępowym API Gateway (Kong), który zarządza ruchem, bezpieczeństwem i limitami zapytań. Uwierzytelnianie realizowane jest przez dedykowany serwer (Keycloak) z wykorzystaniem protokołu OAuth 2.0 i wzajemnego TLS (mTLS). Logika biznesowa jest obsługiwana przez istniejące systemy backendowe oraz nowe mikroserwisy.

Technologie:

TM Forum Open APIs, REST, OAuth 2.0, mTLS, Keycloak, GCP (GKE, Cloud Run, BigQuery)

Rozbudowa systemu SelfService o analitykę i monitoring M2M

Wyzwanie:

W odpowiedzi na rosnące potrzeby rynku M2M (Machine-to-Machine), celem projektu jest rozbudowa platformy SelfService o zaawansowane funkcjonalności. Konieczne jest dostarczenie klientom elastycznych narzędzi do analityki danych oraz proaktywnego monitorowania i zarządzania flotą kart SIM, zintegrowanych bezpośrednio z istniejącym systemem SelfService.

Rozwiązanie:

Zaprojektowano i wdrożono kompleksowe rozwiązanie oparte na architekturze mikrousługowej, hostowanej na platformie Google Cloud Platform (GCP). Projekt wprowadza dwa kluczowe filary: 1. Zaawansowane raportowanie umożliwiające użytkownikom dostęp do interaktywnych, osadzonych dashboardów analitycznych (Apache Superset) oraz generowanie szczegółowych raportów z danymi surowymi (m.in. w formacie CSV). 2. Proaktywny monitoring pozwalająct klientom na samodzielne definiowanie profili monitoringu do śledzenia określonych zdarzeń na kartach SIM (np. przekroczenie limitu danych, brak aktywności, zmiana lokalizacji) i automatyczne otrzymywanie alertów. Architektura wykorzystuje API Hub (GCP) jako centralny punkt dostępowy, dedykowane mikrousługi orkiestracji (dla raportowania i monitoringu) działające na GKE, hurtownię danych BigQuery jako główne źródło danych oraz kolejki Pub/Sub do obsługi procesów asynchronicznych.

Technologie:

GCP (GKE, BigQuery, Pub/Sub, Cloud SQL, Cloud Storage, Cloud Scheduler, API Gateway Kong), architektura mikrousługowa, REST API, Apache Superset, Guest Token.

Wdrożenie eSIM M2M GSMA SGP.02

Wyzwanie:

Implementacja rozwiązania do zdalnego zarządzania profilami SIM w urządzeniach M2M zgodnie ze standardem GSMA, aby umożliwić elastyczną zmianę operatora.

Rozwiązanie:

Zaprojektowanie architektury platformy SM-DP+ (Subscription Manager Data Preparation+), integracja z systemami BSS do obsługi zamówień oraz z siecią komórkową.

Technologie:

GSMA SGP.02, Java, Oracle DB, REST API, SOAP.

Wdrożenia MVNO oraz FVNO

Wyzwanie:

Umożliwienie nowym operatorom wirtualnym (MVNO/FVNO) uruchomienia usług na sieci operatora-gospodarza, wymagające elastycznej i wielodostępowej architektury BSS/OSS.

Rozwiązanie:

Architektura kompleksowego stosu BSS/OSS dla operatorów wirtualnych, w tym systemów billingowych, CRM i portali samoobsługowych, zapewniająca odpowiednią izolację i integrację z siecią rdzeniową.

Technologie:

Architektura wielodostępowa (Multi-tenancy), platformy BSS/OSS, integracja API.

Wdrożenie API CAMARA OTP SMS z mechanizmem zgody abonenta

Wyzwanie:

Celem projektu jest wdrożenie standardu API do weryfikacji numeru telefonu (proof of possession). Kluczowym wyzwaniem jest pogodzenie wymogów prawnych RODO, które nie wymagają zgody marketingowej na transakcyjne SMS-y, z bezwzględnym wymogiem technicznym standardu CAMARA. Standard ten nakazuje implementację mechanizmu technicznego upoważnienia, w którym abonent jawnie i świadomie autoryzuje aplikację zewnętrzną (np. bank) do korzystania z zasobów sieciowych w jego imieniu.

Rozwiązanie:

Udostępnienie dwuetapowego API (/send-code i /validate-code) opartego na standardzie CAMARA. Fundamentem rozwiązania jest obowiązkowa implementacja trójstronnej autoryzacji (3-legged authorization). Jest to jednorazowy proces, podczas którego użytkownik jest przekierowywany do portalu operatora, aby zalogować się i zaakceptować upoważnienie dla aplikacji zewnętrznej. Długotrwały, bezobsługowy dostęp zapewniony jest przez system tokenów: Access Token i Refresh Token do jego odświeżania bez udziału użytkownika.

Technologie:

CAMARA API (One-Time Password SMS), GSMA Open Gateway, 3-legged authorization (OAuth 2.0), REST API, Access Tokens, Refresh Tokens

Arkadiusz Jakubowski

O mnie

Nazywam się Arkadiusz Jakubowski. Jestem architektem rozwiązań IT/ICT z pasją do technologii i ponad dwudziestoletnim doświadczeniem zdobytym w największych firmach telekomunikacyjnych w Polsce. Moja kariera to ewolucja równoległa do ewolucji branży – od operatora systemów mainframe z/OS, po projektowanie architektur mikrousług i wdrażanie rozwiązań opartych o sztuczną inteligencję w chmurze.

Moja misja

Pełnienie roli strategicznego partnera dla operatorów telekomunikacyjnych, przekładając złożone możliwości technologiczne na wymierne wyniki biznesowe. Moje podejście opiera się na głębokiej wiedzy technicznej połączonej z wieloletnim doświadczeniem, co gwarantuje, że projektowane przeze mnie rozwiązania są nie tylko eleganckie technologicznie, ale także pragmatyczne, bezpieczne i gotowe na przyszłość.

Porozmawiajmy o twoich wyzwaniach

Niezależnie od tego, czy planujesz migrację do GCP, szukasz sposobów na monetyzację zasobów sieciowych, czy potrzebujesz zmodernizować swoje kluczowe systemy – mogę pomóc Ci zaprojektować architekturę, która zapewni sukces.

Kontakt

Artykuły

Analizy, trendy i wiedza techniczna z obszaru telekomunikacji (i nie tylko)